《焦点访谈》报道北京理工大学智慧督导系统,华栖云技术助力
系统采用人机协同的AI评价技术,实现高度自动化课堂教学质量评价。通过在线巡课系统实时捕捉课堂全景,预警课堂异常情况。同时以多种评价手段进行课堂督导,全流程追踪教学质量动态,生成含个性化改进建议的智能督导报告,助力学校教学质量实现常态化提升。
随着人工智能技术的深度应用,高等教育加速向数智化转型。北京理工大学积极依托AI构建教育新生态,探索人工智能赋能人才培养的创新路径,相关实践近日被央视《焦点访谈》栏目专题报道。
作为北理工的深度技术合作伙伴,华栖云秉持“共研共创”理念,已携手其打造一体化智慧教学空间、多场景教学智能体及智慧督导系统,形成覆盖教、学、评全流程的智慧教育生态体系。此次节目中,便报道了双方共创的智慧督导系统。
该系统采用人机协同的AI评价技术,实现高度自动化课堂教学质量评价。通过在线巡课系统实时捕捉课堂全景,预警课堂异常情况。同时以多种评价手段进行课堂督导,融合实时评价、过程评价、综合评价、对比评价多元维度,全流程追踪教学质量动态,生成含个性化改进建议的智能督导报告,助力学校教学质量实现常态化提升。

AI实时巡课,异常情况秒级响应
覆盖314间教室的日常巡课系统实时在线
同步为督导专家开通远程巡课通道
教师迟到、接打电话等异常行为触发毫秒级预警
预警信息一键推送至教务平台
教务人员可远程介入并及时处理突发情况

多维评价指标,精准解读课堂状态
采用多元评价手段开展课堂督导
解析课程组织、教学进度、教学方式等
多维度评价指标
全流程追踪教学质量动态

独创学生学习情绪变化评价指标
基于抬头率、前排就坐率等数据
研判学生学习情绪变化
进而识别和判断课堂教学质量
帮助老师读懂课堂状态

师生动态行为画像,构建教学反思闭环
整合教学过程数据构建动态化师生行为画像
结合课堂视频切片与情绪指数热力图
回溯“学生抬头率骤降”“互动冷场”等关键节点
精准把握课堂兴趣点与薄弱环节
形成“数据洞察—视频回溯—策略生成”
三阶反思模型
让教学反思落地为可操作的改进策略

个性化督导报告,让教学督导成为长期陪伴
督导报告包含个性化改进建议与教师改进轨迹
形成可追溯的教学成长档案
让教学督导从单次评估变为长期陪伴
同时覆盖课程/学科/院校/教师个人四级报告体系
构建起全场景覆盖的智能督导报告矩阵
自2024年建立至今,北理工数智化教学质量评析服务平台已覆盖学校314间教室,助力课堂朝着更高效、更智能的方向迈进,为师生带来全新的教学体验。
不止于在北理工的成功实践,华栖云智慧教学评价系统已在众多高校落地,以AI能力持续赋能教学质量常态化提升。

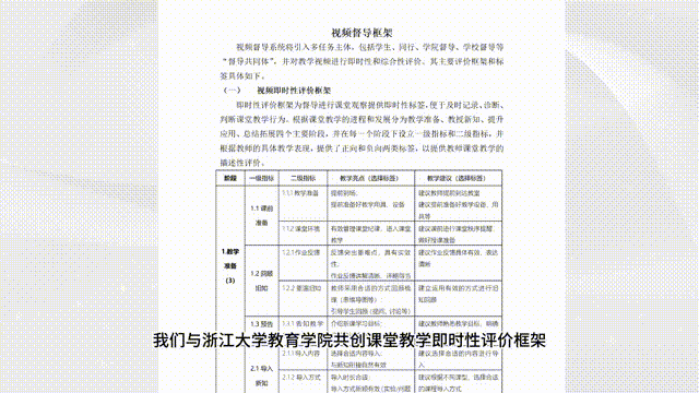
与浙江大学教育学院共创课堂教学即时性评价框架,为督导课堂观察提供即时性标签,利于记录、诊断和判断课堂教学行为,极大提升视频督导效率;

四川师范大学则从人才培养目标出发,构建端到端的培养过程管控,建立校院两级质量管理体系,综合多种评价内容,使教学改进方案采纳率显著提升......
我们以技术深耕赋能教育数智化转型,也始终以高校实践反哺技术创新——依托30+高校真实课堂多视角、多维度教学数据集,历经百万级数据训练,构建20+维度教学行为标签体系,形成深度贴合高校教学场景的教学质量专家模型;基于时空特征融合算法,实现异形教室全视角识别,精准掌握学生课堂行为,打造最懂课堂的AI分析系统。
从央视聚焦的北理工实践到众多高校的常态应用,华栖云始终以技术创新服务教育需求。未来,我们将不断优化教学评价解决方案,助力更多院校实现教育质量评析的数智化升级。
 
         
    
 
    
 
    
 
    
 
         
         
                
             
                
             
                
             
                
             
                
             
                
            